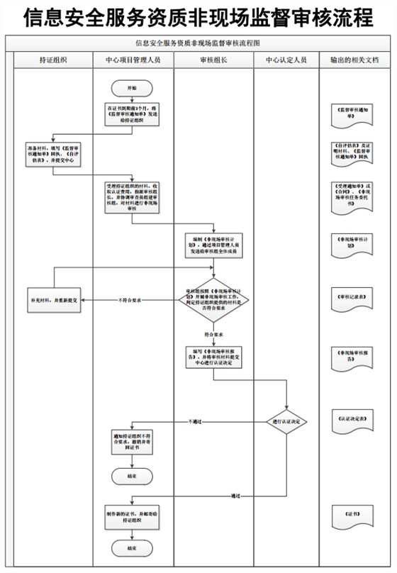
上篇文章卓航信息小卓给大家分享了CCRC信息安全服务资质认证现场监督审核流程,这篇文章咱们就一起来了解一下非现场监督审核流程吧。
上图就是本篇文章卓航信息小卓分享的全部内容啦。有想要清晰图或者源文件的伙伴大家可以直接到中国网络安全审查技术与认证中心网站去下载,也可以给小卓评论留言留下您的联系方式,我们私发给您。如果您有其他更多问题,欢迎咨询卓航信息官网在线客服,或直接拨打13927449225进行详情咨询。
2019-09-25 09:10:10 卓航信息
上篇文章卓航信息小卓给大家分享了CCRC信息安全服务资质认证现场监督审核流程,这篇文章咱们就一起来了解一下非现场监督审核流程吧。
上图就是本篇文章卓航信息小卓分享的全部内容啦。有想要清晰图或者源文件的伙伴大家可以直接到中国网络安全审查技术与认证中心网站去下载,也可以给小卓评论留言留下您的联系方式,我们私发给您。如果您有其他更多问题,欢迎咨询卓航信息官网在线客服,或直接拨打13927449225进行详情咨询。
ISO27001体系认证2026年申报关键注意事项ISO27001体系认证申报材料清单(2026年通用)ISO27001信息安全管理体系认证证书有效期2026年DCMM申报核心要求CCRC信息安全服务资质认证流程与维护