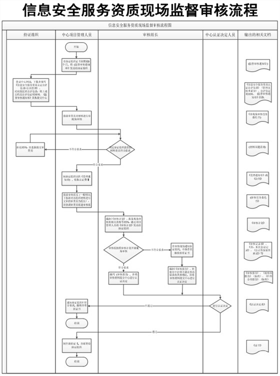
由于市面上做中国网络安全审查技术与认证中心的信息安全服务资质认证的企业数量还是比较多,大家关注度也比较高,因此卓航信息小卓分享的关于信息安全服务资质的内容将会倾向于中国网络安全审查技术与认证中心的CCRC认证。今天卓航信息小卓要给大家分享的是CCRC信息安全服务资质现场监督审核流程。
以上就是CCRC信息安全服务资质现场监督审核的流程图啦。有想要清晰图或者源文件的伙伴大家可以直接到中国网络安全审查技术与认证中心网站去下载,也可以给小卓评论留言留下您的联系方式,我们私发给您。如果您有其他更多问题,欢迎咨询卓航信息官网在线客服,或直接拨打13927449225进行详情咨询。


CSMM软件能力成熟度评估
数字化转型成熟度评估DTMM
通信网络安全服务能力评定证书
生成式人工智能服务备案