今天卓航信息小卓给大家较为全面的分享下CMMI的五个级别及企业做CMMI认证的时候怎么选择级别,哪一个级别适合什么样的企业,如果您也刚好存在这些疑惑,就请认真阅读以下正文吧!
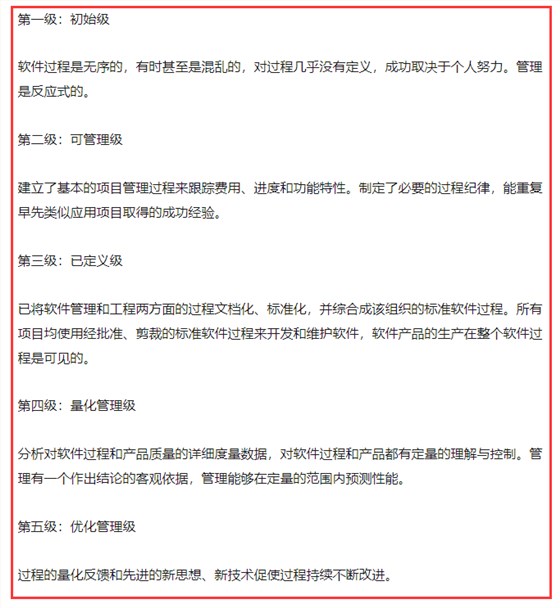
CMMI认证的五个级别:
企业CMMI认证时应该怎么选择:
对于标题中的问题,卓航信息小卓就分享到这里哈!大家能把以上内容都消化,再结合企业的实际情况进行整理,应该对CMMI认证就掌握了!最后如果大家还有更多问题,就直接咨询我们的专家老师吧,专家热线13424337875!
2019-04-03 09:07:48 卓航信息
今天卓航信息小卓给大家较为全面的分享下CMMI的五个级别及企业做CMMI认证的时候怎么选择级别,哪一个级别适合什么样的企业,如果您也刚好存在这些疑惑,就请认真阅读以下正文吧!
CMMI认证的五个级别:
企业CMMI认证时应该怎么选择:
对于标题中的问题,卓航信息小卓就分享到这里哈!大家能把以上内容都消化,再结合企业的实际情况进行整理,应该对CMMI认证就掌握了!最后如果大家还有更多问题,就直接咨询我们的专家老师吧,专家热线13424337875!
ISO27001与ISO20000区别解析卓航咨询2024年国庆节放假通知!CSMM首次办理可办理几级?一文掌握CCRC网络安全审计服务资质是什么!一文掌握CCRC网络安全审计服务资质是什么!