卓航信息小卓发现几乎是每天都有伙伴在问CMMI的五个级别,CMMI的五个级别就这么难么?之前咱们真的分享过很多次了,建议大家多多关注下卓航资讯以往的文章哦,里面有很多的干货,或许有一点就能对你有帮助。
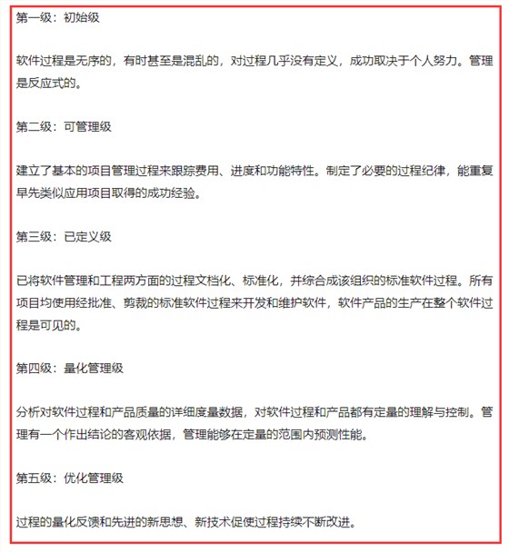
今天咱们就再次来给大家分享下CMMI的五个级别吧,CMMI认证就叫软件能力成熟度集成模型认证,认证级别一共分为5级,1级最低,5级最高,就目前而言要做CMMI认证一般是从3级开始做起,因为3级认证条件没有要求一定要拿到CMMI认证1级或2级证书,但是4级、5级认证都要求要有3级证书。大概情况就是这样,那CMMI的五个级别分别是什么呢?
以上就是CMMI的五个级别啦!那CMMI各级认证条件是什么呢?如何收费?服务流程是怎样的呢?更多问题,欢迎大家直接咨询卓航信息官网在线客服,或直接拨打卓航信息专家热线13823700307进行详情咨询,我们有专业的老师,可以给您进行解析,并可以给您制作免费的报价方案及申报方案,为您提供完善细致的服务哦!
注:本文由卓航信息认证服务平台(www.zhuohangtech.com)整理发布。

CSMM软件能力成熟度评估
数字化转型成熟度评估DTMM
通信网络安全服务能力评定证书
生成式人工智能服务备案