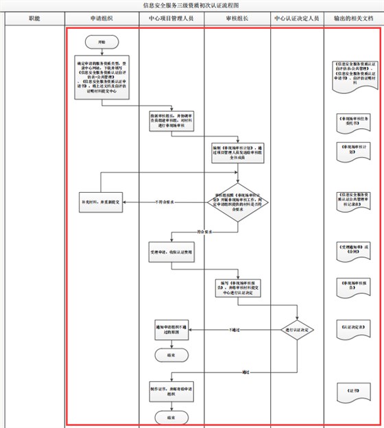
CCRC信息安全服务资质各级别要求,申报条件,申报流程在全国各地是统一的,不会说哪个省市的条件会放宽,哪个省市的会要求更加严苛。所以无论您是广东的企业,还是北京的企业,还是四川的企业,都可以申报中国网络安全审查技术与认证中心的CCRC信息安全服务资质。那申报CCRC信息安全服务资质三级的流程是怎样的呢?下面卓航信息小卓就跟大家做个分享吧。
以上就是CCRC信息安全服务资质三级资质认证初次的流程图啦。有需要的话,大家可以认真看看,可能因为图片大小问题,所以字体会比较小,可能有的伙伴看不清,有看不清又想要文件的伙伴,可以咨询咱们卓航信息官网在线客服,或直接微信搜索13927449225这个号码,添加微信进行流程图获取。

CSMM软件能力成熟度评估
数字化转型成熟度评估DTMM
通信网络安全服务能力评定证书
生成式人工智能服务备案