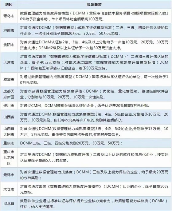
继多地出台DCMM数据管理能力成熟度评估模型标准补贴之后,深圳在上个月末也正式发布关于多项补贴政策,其中也有DCMM补贴,补贴金额高达50万!下面我们就来了解一下部分地区的补贴政策吧。
补充:深圳市对通过DCMM(数据管理能力成熟度评估模型标准)二级、三级、四级、五级评估认证的软件企业,一次性给予最高15万元、25万元、40万元、50万元奖励,对已经享受较低等级认证奖励的软件企业再次通过更高级别给予差额奖励。
以上数据仅供参考,实时补贴金额及申报细则以各地区相关部门具体通知为准。如您想了解更多内容,想获得DCMM评估认证证书及补贴,欢迎咨询卓航信息官网在线客服,或直接拨打卓航信息专家热线13725532758进行详情咨询!

CSMM软件能力成熟度评估
数字化转型成熟度评估DTMM
通信网络安全服务能力评定证书
生成式人工智能服务备案