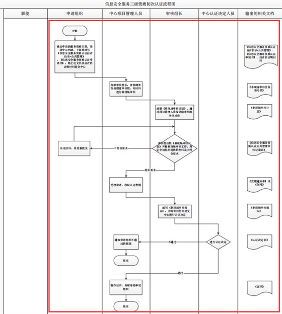
因为CCRC是一级最高,三级最低,很多企业做CCRC认证是为了参加投标,因此从申报难度,申报条件,申报资质,申报周期等方面来说,企业多是申报三级!既然CCRC认证三级这么受欢迎,那卓航咨询小卓就来跟大家一起了解一下CCRC三级资质初次认证流程吧。
以上就是卓航咨询小卓本篇文章给大家分享的全部内容啦。如果您想了解更多,或者想了解其他CCRC认证级别,欢迎咨询卓航信息官网在线客服,或直接拨打卓航信息专家热线13794487312进行详情咨询!
2019-11-12 09:08:22 卓航信息
因为CCRC是一级最高,三级最低,很多企业做CCRC认证是为了参加投标,因此从申报难度,申报条件,申报资质,申报周期等方面来说,企业多是申报三级!既然CCRC认证三级这么受欢迎,那卓航咨询小卓就来跟大家一起了解一下CCRC三级资质初次认证流程吧。
以上就是卓航咨询小卓本篇文章给大家分享的全部内容啦。如果您想了解更多,或者想了解其他CCRC认证级别,欢迎咨询卓航信息官网在线客服,或直接拨打卓航信息专家热线13794487312进行详情咨询!
ISO27001与ISO20000区别解析卓航咨询2024年国庆节放假通知!CSMM首次办理可办理几级?一文掌握CCRC网络安全审计服务资质是什么!一文掌握CCRC网络安全审计服务资质是什么!