收藏本站|在线留言|常见问题|联系卓航|网站地图
全国统一服务热线

13927449225

当前位置首页 » 资讯中心 » 行业资讯 » 多地已出台DCMM补贴!而你还不知道!

多地已出台DCMM补贴!而你还不知道!

返回列表 来源:卓航 查看手机网址
扫一扫!多地已出台DCMM补贴!而你还不知道!扫一扫!
浏览:- 发布日期:2022-05-20 09:39:21【
分享到:

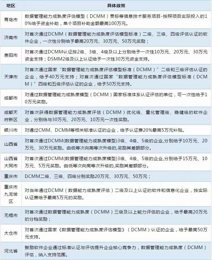
这两天在卓航信息小卓给大家分享的补贴资讯中,大家应该有注意到深圳市工业和信息化局本月发布的关于公开征求《深圳市推动软件产业高质量发展的若干措施(征求意见稿)》意见的通告中的内容提出:对通过CMMI四级及以上、CSMM四级及以上、DCMM等国际和国家软件行业相关资质认证的企业,给予一次性最高50万元奖励。但其实不是只有深圳企业有望获得DCMM补贴,还有很多地区也早就已经出台了DCMM补贴,下面就跟卓航信息小卓一起来了解一下吧。

 

多地已出台DCMM补贴!而你还不知道!


以上就是关于DCMM补贴内容的分享啦!如果您想了解更多内容,欢迎咨询卓航信息官网在线客服,或直接拨打卓航信息专家热线13794487312进行详情咨询!(免责声明:本文部分内容由卓航信息认证服务平台根据网络信息整理发布,如涉及作品内容、版权和其他问题,请联系我们进行删除!如给您带来不便,十分抱歉!


卓航咨询联系方式

深圳市卓航检测认证有限公司|备案号:粤ICP备18112099号-1|版权所有| 申请互联