收藏本站|在线留言|常见问题|联系卓航|网站地图
全国统一服务热线

13927449225

当前位置首页 » 资讯中心 » 行业资讯 » CCRC认证非现场监督审核流程图,卓航分享

CCRC认证非现场监督审核流程图,卓航分享

返回列表 来源:卓航 查看手机网址
扫一扫!CCRC认证非现场监督审核流程图,卓航分享扫一扫!
浏览:- 发布日期:2019-09-25 09:10:10【
分享到:

【最新文章头部】网站文章首部


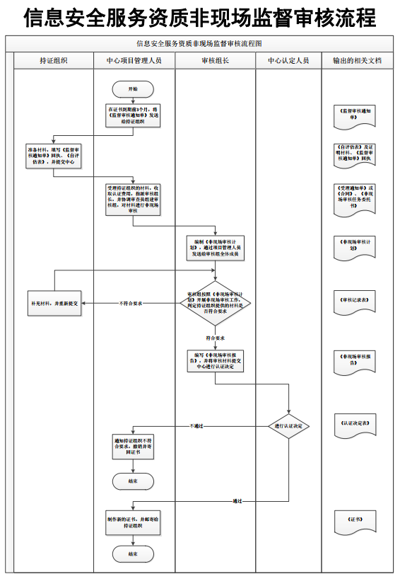
上篇文章卓航信息小卓给大家分享了CCRC信息安全服务资质认证现场监督审核流程,这篇文章咱们就一起来了解一下非现场监督审核流程吧。

 

CCRC认证非现场监督审核流程图,卓航分享

 

上图就是本篇文章卓航信息小卓分享的全部内容啦。有想要清晰图或者源文件的伙伴大家可以直接到中国网络安全审查技术与认证中心网站去下载,也可以给小卓评论留言留下您的联系方式,我们私发给您。如果您有其他更多问题,欢迎咨询卓航信息官网在线客服,或直接拨打13927449225进行详情咨询。

深圳市卓航检测认证有限公司|备案号:粤ICP备18112099号-1|版权所有| 申请互联