收藏本站|在线留言|常见问题|联系卓航|网站地图
全国统一服务热线

13927449225

当前位置首页 » 资讯中心 » 卓航动态 » 一图知悉东莞ITSS、CMMI、ISO认证补贴详情,卓航老师分享

一图知悉东莞ITSS、CMMI、ISO认证补贴详情,卓航老师分享

返回列表 来源:卓航 查看手机网址
扫一扫!一图知悉东莞ITSS、CMMI、ISO认证补贴详情,卓航老师分享扫一扫!
浏览:- 发布日期:2019-07-16 09:39:18【
分享到:

卓航咨询


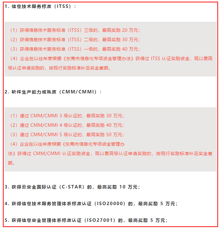
今天直爽的卓航信息小卓又回来啦。这篇文章小卓要给大家介绍的是2019年东莞企业CMMI认证、ITSS认证、ISO27001认证、ISO20000认证的补贴详情。请看正文吧。

 

一图知悉东莞ITSS、CMMI、ISO认证补贴详情,卓航老师分享

以上就是卓航信息小卓今天要给大家带来的全部分享啦。还有什么不明白的或者想问的吗?欢迎咨询卓航信息官网在线客服,当然也可以直接拨打13823700307进行详情咨询。

 

注:本文由卓航信息认证服务平台(www.zhuohangtech.com)整理发布。

深圳市卓航检测认证有限公司|备案号:粤ICP备18112099号-1|版权所有| 申请互联