收藏本站|在线留言|常见问题|联系卓航|网站地图
全国统一服务热线

13927449225

当前位置首页 » 资讯中心 » 卓航动态 » cmmi的五个级别到底是什么?做cmmi认证怎么选级别?有标准吗?

cmmi的五个级别到底是什么?做cmmi认证怎么选级别?有标准吗?

返回列表 来源:卓航 查看手机网址
扫一扫!cmmi的五个级别到底是什么?做cmmi认证怎么选级别?有标准吗?扫一扫!
浏览:- 发布日期:2019-04-03 09:07:48【
分享到:



今天卓航信息小卓给大家较为全面的分享下CMMI的五个级别及企业做CMMI认证的时候怎么选择级别,哪一个级别适合什么样的企业,如果您也刚好存在这些疑惑,就请认真阅读以下正文吧!

 

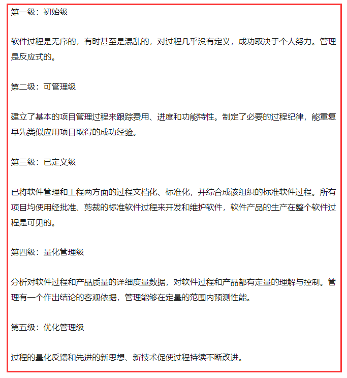
CMMI认证的五个级别:

 

cmmi的五个级别到底是什么?做cmmi认证怎么选级别?有标准吗?

 

企业CMMI认证时应该怎么选择:

 

cmmi的五个级别到底是什么?做cmmi认证怎么选级别?有标准吗?

 

对于标题中的问题,卓航信息小卓就分享到这里哈!大家能把以上内容都消化,再结合企业的实际情况进行整理,应该对CMMI认证就掌握了!最后如果大家还有更多问题,就直接咨询我们的专家老师吧,专家热线13424337875!

深圳市卓航检测认证有限公司|备案号:粤ICP备18112099号-1|版权所有| 申请互联