收藏本站|在线留言|常见问题|联系卓航|网站地图
全国统一服务热线

13927449225

当前位置首页 » 资讯中心 » 卓航动态 » cmmi的五个级别其实很容易理解,为什么你还有疑惑?

cmmi的五个级别其实很容易理解,为什么你还有疑惑?

返回列表 来源:卓航 查看手机网址
扫一扫!cmmi的五个级别其实很容易理解,为什么你还有疑惑?扫一扫!
浏览:- 发布日期:2019-06-04 09:05:56【
分享到:



卓航信息小卓发现几乎是每天都有伙伴在问CMMI的五个级别,CMMI的五个级别就这么难么?之前咱们真的分享过很多次了,建议大家多多关注下卓航资讯以往的文章哦,里面有很多的干货,或许有一点就能对你有帮助。

 

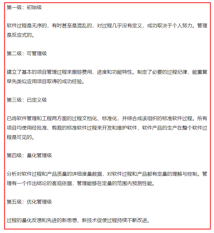
今天咱们就再次来给大家分享下CMMI的五个级别吧,CMMI认证就叫软件能力成熟度集成模型认证,认证级别一共分为5级,1级最低,5级最高,就目前而言要做CMMI认证一般是从3级开始做起,因为3级认证条件没有要求一定要拿到CMMI认证1级或2级证书,但是4级、5级认证都要求要有3级证书。大概情况就是这样,那CMMI的五个级别分别是什么呢?

 

cmmi的五个级别其实很容易理解,为什么你还有疑惑?

 

以上就是CMMI的五个级别啦!那CMMI各级认证条件是什么呢?如何收费?服务流程是怎样的呢?更多问题,欢迎大家直接咨询卓航信息官网在线客服,或直接拨打卓航信息专家热线13823700307进行详情咨询,我们有专业的老师,可以给您进行解析,并可以给您制作免费的报价方案及申报方案,为您提供完善细致的服务哦!

 

注:本文由卓航信息认证服务平台(www.zhuohangtech.com)整理发布。

深圳市卓航检测认证有限公司|备案号:粤ICP备18112099号-1|版权所有| 申请互联