收藏本站|在线留言|常见问题|联系卓航|网站地图
全国统一服务热线

13927449225

当前位置首页 » 资讯中心 » 卓航动态 » 广东北京四川信息安全服务三级资质初次认证流程图,卓航分享

广东北京四川信息安全服务三级资质初次认证流程图,卓航分享

返回列表 来源:卓航 查看手机网址
扫一扫!广东北京四川信息安全服务三级资质初次认证流程图,卓航分享扫一扫!
浏览:- 发布日期:2019-09-24 09:15:23【
分享到:

【最新文章头部】网站文章首部


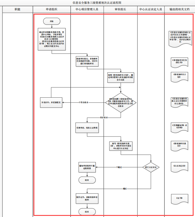
CCRC信息安全服务资质各级别要求,申报条件,申报流程在全国各地是统一的,不会说哪个省市的条件会放宽,哪个省市的会要求更加严苛。所以无论您是广东的企业,还是北京的企业,还是四川的企业,都可以申报中国网络安全审查技术与认证中心的CCRC信息安全服务资质。那申报CCRC信息安全服务资质三级的流程是怎样的呢?下面卓航信息小卓就跟大家做个分享吧。

 

广东北京四川信息安全服务三级资质初次认证流程图,卓航分享

 

以上就是CCRC信息安全服务资质三级资质认证初次的流程图啦。有需要的话,大家可以认真看看,可能因为图片大小问题,所以字体会比较小,可能有的伙伴看不清,有看不清又想要文件的伙伴,可以咨询咱们卓航信息官网在线客服,或直接微信搜索13927449225这个号码,添加微信进行流程图获取。

深圳市卓航检测认证有限公司|备案号:粤ICP备18112099号-1|版权所有| 申请互联