13927449225
安防资质认证
高新技术企业认定
电子与智能化资质认证
涉密资质认证
3A企业信用评级
信息安全服务资质
专业老师提供一对一服务,拿证周期短,通过率高
软件著作权
外观设计专利
实用新型专利
发明专利
军工四证
两化融合贯标认证
知识产权贯标认证
CMMI认证
iSO27001认证
iSO9001认证
ITSS认证
IATF16949汽车质量管理体系
iSO22000食品安全管理体系
iSO14001环境管理体系
创业资助
加计扣除
研发补助
技术改造/项目申报
技术攻关
管理智能化提升
展会补贴
企业首套产品示范
信息化建设项目资助
人才补贴
两化融合
IT/科技类
制造/研发类
金融/服务类
相关单位认可授权,深圳多家审核、发证机构合作单位
卓航动态
行业资讯
常见问题
终身免费跟踪指导,260多家企业的共同选择
关于卓航
公司相册
团队介绍
服务客户
联系卓航
在线留言
卓航师资力量雄厚,团队成员经验均超过10年,有大量的成功案例;
热门搜索关键词:高新技术企业认定|ISO体系认证|知识产权贯标认证|知识产权代理|两化融合管理体系贯标
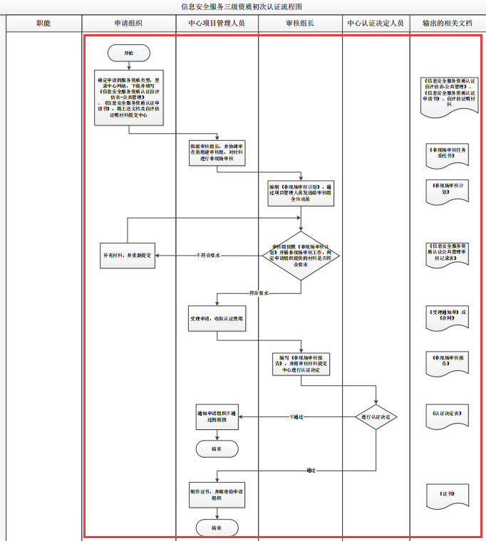
因为CCRC是一级最高,三级最低,很多企业做CCRC认证是为了参加投标,因此从申报难度,申报条件,申报资质,申报周期等方面来说,企业多是申报三级!既然CCRC认证三级这么受欢迎,那卓航咨询小卓就来跟大家一起了解一下CCRC三级资质初次认证流程吧。
以上就是卓航咨询小卓本篇文章给大家分享的全部内容啦。如果您想了解更多,或者想了解其他CCRC认证级别,欢迎咨询卓航信息官网在线客服,或直接拨打卓航信息专家热线13794487312进行详情咨询!